推薦新聞
聯系我們
座機:027-87580888
手機:18971233215
傳真:027-87580883
郵箱:didareneng@163.com
地址: 武漢市洪山區魯磨路388號中國地質大學校內(武漢)
地熱科普-
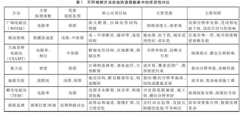
綜合物探方法在地熱資源勘查中的應用
- 2025-12-24 綜合物探技術 物探 地熱資源勘查 綜合物探
-
邁向“十五五”:中國溫泉文旅的高質量發展與創新路徑
- 2025-11-14 十五五 溫泉文旅 文旅 溫泉 溫泉+
-
我國地熱能利用路徑研究及前景分析
- 2025-11-11 地熱能利用 清潔能源 地熱能 地熱發電
-
看懂溫泉旅游:從怎么開到怎么賺,一篇說透新業態
- 2025-11-07 溫泉 溫泉旅游 溫泉+
-
為什么說東北“需要”地熱溫泉?
- 2025-11-03 東北地區 地熱溫泉 溫泉+
-
承德溫泉產業的創新探索與未來發展
- 2025-09-17 承德 溫泉產業
-
“雙碳”目標推進 政策支持、技術進步和市場需求共同推動地熱能發展
- 2025-07-03 地熱能 地熱資源 “雙碳” 地熱能開發
-
地熱開發對環境的影響
- 2025-07-02 地熱開發 地熱能
-
熱泵在農業農產品和水產養殖(溫室)的應用
- 2025-06-30 熱泵 水源熱泵 熱泵技術
-
生態化農業發展離不開地熱能水源熱泵的推進
- 2025-06-30 水源熱泵 農業








